摘要:篮协公布亚运会篮球名单:周琦缺席 王哲林在列 曾凡博等三人入选,下面是足记网小编收集整理的内容,希望对大家有帮助!
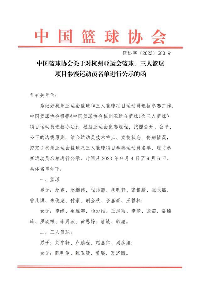
9月4日讯 今日中国篮协公布了杭州亚运会篮球、三人篮球项日参赛运动员名单。五人男篮名单如下:
赵睿、赵继伟、程帅澎、胡明轩、张镇麟、崔永熙、曾凡博、朱俊龙、付豪、胡金秋、余嘉豪、王哲林。
据此前报道,乔尔杰维奇将会继续作为主教练率领男篮征战亚运会。
9月4日讯 今日中国篮协公布了杭州亚运会篮球、三人篮球项日参赛运动员名单。五人男篮名单如下:
赵睿、赵继伟、程帅澎、胡明轩、张镇麟、崔永熙、曾凡博、朱俊龙、付豪、胡金秋、余嘉豪、王哲林。
据此前报道,乔尔杰维奇将会继续作为主教练率领男篮征战亚运会。
本文转载自互联网,如有侵权,联系删除
体育 2026-04-15 0 247
体育 2026-04-15 0 177
体育 2026-04-15 0 419
体育 2026-04-14 0 505
体育 2026-04-14 0 227
体育 2026-04-14 0 230