作为游戏引擎届扛把子之一的 Unity,最近翻车了。
而且,还翻得有点严重。
事情起因,是 Unity 官方突然公布了一条消息——
消息内容很简单,大致意思就是以后要新增收费模式。
自 2024 年 1 月 1 日起,如果是使用 Unity 引擎开发的游戏,在收入达到一定阈值后,Unity 官方将按照“ 玩家的安装下载次数 ”,向开发者收取费用。
按照惯例,先解释一下。
所谓游戏引擎,简单来说就是开发游戏需要用到的工具,本质上和剪视频要用到 PR、剪映等工具没什么区别。
至于今天聊到的 Unity,更是游戏引擎中的重量级。【足记网】
目前的它,不仅是国内外各种中小游戏厂商使用的主要游戏引擎,同时也是《 王者荣耀 》、《 原神 》、《 明日方舟 》这类移动端热门游戏,以及《 茶杯头 》、《 奥日 》、《 帕斯卡契约 》等大中型体量单机、独立游戏的第一选择。
按照以往的收费模式,根据游戏引擎不同,大多是采用分成、订阅制或完全免费开源只依靠广告等形式收取费用。
但 Unity 这波操作,属于是完全颠覆了大伙以往的认知。
收费标准先是定了个档,分别为游戏年收入 20 万美元,和下载 20 万次。只要同时超过这两个标准,开发者就需要为每次玩家的安装付费 0.2 美元。
除非销量和下载量超过 100 万,后续费用才会减少到每次 0.02 美元。
最重要的是,这条收费还是新增的,原有的会员订阅制度、企业 PRO 版收费依然存在,无论对于独立游戏工作室还是大厂来说,每年支出都不少,再加上这个新制度,无疑是要多掏一笔钱。
相当于在理发店已经办了会员,但 Tony 的每一剪子还要额外收费。
新公布的收费标准表格:
对于这种并不合理,且缺少详细解释的改动,一大堆用户和开发者直接表达了自己的不满。
像评论区就有很多人灵魂发问,道出了不少隐患。
比如,Unity 要如何收集玩家的安装情况( 包括离线状态下 )、盗版游戏的安装如何计算、如何处理恶意刷下载安装次数的行为、XGP 等订阅制、云游戏服务中又要怎么收费等,都是以后实施时要面临的问题。
更直球一点的,比如《 咩咩启示录 》开发商 Massive Monster,则直接发推嘲讽,还做了段抽象小动画,各位可以感受一下。
甚至连平时蛮低调,专门做像素模拟经营的开罗,今天也在 Steam 整了个活。
目前,加入嘲讽大军的开发商越来越多,甚至还包括了其他引擎同行。
像游戏友商 Gobot,就火速公布了新的运营策略。
作为一款完全免费开源的引擎,Gboot 表示以后将更依赖用户和企业捐赠,在保证免费开源和没有增值税的情况下,收到的捐赠资金将全数用于员工和更新引擎的成本。
因此,Gobot 还下调了赞助基金的价格。
配合各种新闻报道,Unity 涨价这件事,已经发展得越来越热闹。
大伙对这件事的意见之大,已经直接表现在了 Unity 的股价之上。
这两天内股价总跌幅超 8%,评论区还有不买股票,单纯来看笑话的。
很多差友可能好奇,不就是安装一次收费 0.2 美元,大伙至于这么生气吗?
其实这事儿也有前提,因为去年 Unity 刚涨过一次价,大家咬咬牙忍了,结果越来越过分,自然不爽。
另一方面,主要还是安装游戏这个标准,有太多变数。
举个例子吧,最近不是《 赛博朋克 2077 》2.0 版本要来了么,所以上个月我为了测试这游戏在不同设备上的运行情况,一口气下载了将近 10 次。
而对于托尼这种每次拿到新硬件,都要下游戏测帧率的,安装游戏更是日常。
假设 CDPR 是用的 Unity,那简直想哭的心都有了。
况且当今玩家 AFK 后反复回坑已是常态,更别提还有全球那么多测评媒体了。
当然,CDPR 是有自家 RED 引擎的,自然无所谓。
但在移动端,每天被下载安装 ∞ 次,同为“ 性能测试软件 ”的《 原神 》和《 王者荣耀 》,虽然均有不同程度的魔改,但实打实用的就是 Unity。
以及那些专门靠“ 买量广告 ”冲下载量的劣质小游戏,也基本都是用的 Unity,对这些小游戏来说,现在这么一改直戳命门。
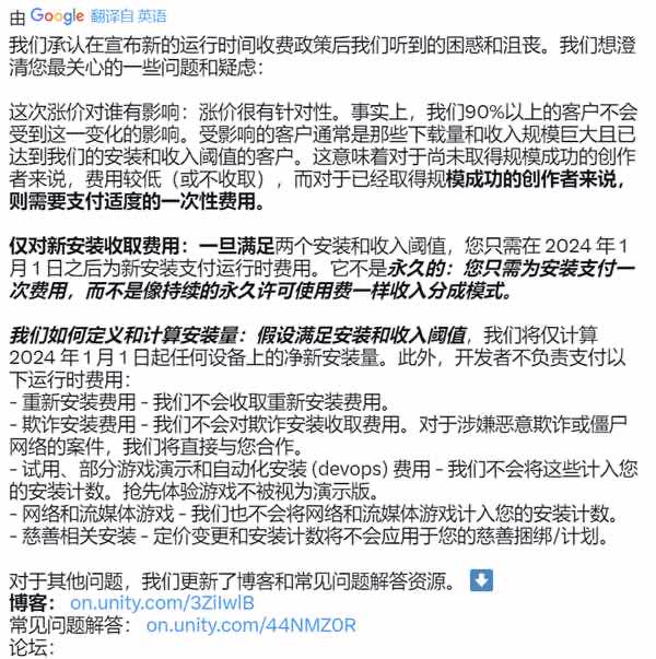
面对种种质疑,官方最后不得不重新出面,稳定大伙情绪。
比如,后续解释了新政策只对一小部分成功开发者起作用,毕竟大部分游戏都到不了 20 万这个阈值。
而且重新安装、试玩、云游戏也不会计入次数,并强调收费是一次性的。
至于计数的方法,则是在引擎内置一段代码,与游戏一起安装。
而大伙最关心的移动端,Unity 的技术负责人也已经出面答疑。
同样表示了,重复安装不会计入次数。
小发猜测这个计数会跟着账号走,而不是换手机再下载游戏,就增加一次。
但具体到底是如何计算的,仍然未知,米哈游和腾讯估计现在也是一脸懵,只能静观其变。
总之,新的收费政策似乎已经板上钉钉,再多的解释都是徒劳,为时已晚。
开发者们的怒气陆续开始红温,纷纷表示要换引擎。
宁愿花一笔钱移植到虚幻、Gobot 引擎,也不想再在 Unity 的工厂里打工了。
截止到今天,最严重的一件事,莫过于 Unity 说自己收到了死亡威胁。
彭博社报道称,在 Unity 公布定价消息后,被可信的死亡威胁恐吓,已经吓得关闭了两个工作室。
至于死亡威胁的具体内容,咱无从得知。
发送恐吓预告信的人,也不知道究竟是谁。
如果这事是真的,甚至怀疑是哪个匡扶正义的怪盗团干的。
其实开始的 Unity,并非如此,比起虚幻引擎,甚至非常性价比。
因为 Unity 顶多是以月、年为单位的订阅制,不像虚幻引擎的分成制度,尽管涨过一次价,但一年一万多的会员费用,开发者咬咬牙还能坚持用。
而且得益于 Unity 引擎的易用性和泛用性,以及在 2D 画面上的优势,能让它这些年迅速铺开市场。
现在我们国内的开发者,基本都是钻研 Unity,公司招人也是招的 Unity 开发工程师,真正用其他引擎的人,对比起来并不多。
招聘软件上一搜就能感觉出来其他引擎和 Unity 岗位的数量差距:
所以客观来说,Unity 引擎依然是一款优秀、普及的游戏开发工具。
甚至,它还存在着一定的不可取代性。
毕竟换引擎这件事,对于大部分游戏来说都是又耗费精力,又耗费金钱,轻易没人会愿意这么做。
就是面对这波涨价,真不知道 Unity 到底是飘了,还是恃宠而骄了。
本来只是想多赚点,结果现在这么搞,属于是直接加速了友商引擎的推广进程。
咦,它人还怪好哩。
当然,目前最最难受的一件事,还要数那些正在开发中,使用的 Unity 游戏公司。
他们现在拔剑四顾心茫然,不知道该咋整。
比如《 丝之歌 》开发团队中的一员 Jack,最近就给一条玩笑帖子点了个赞。
而帖子的内容是:
《 空洞骑士:丝之歌 》也许会因为更换 Unity 引擎,再延迟 5 年发售。
我是真滴服了。









